读书人的精神家园第二证券 一辈子的读书、思考 一辈子的智慧追寻 文:舒生 鲁迅是我特别钟爱的作家,中考毕业进县城安顿下来....
大众网记者 李文静 青岛报道股莘配资 为在全市职业院校广泛开展“劳模工匠引领职教风采”活动,近日,青岛市工人文化宫、青岛....
中央气象台10月21日06时继续发布大风黄色预警:预计,10月21日08时至22日08时,新疆北部和东部、西藏中北部、青....
【大河财立方消息】7月30日,信阳金融监管分局披露的行政处罚信息显示,中国太平洋财产保险股份有限公司信阳受到警告粤友配资,并罚款22.5万元,多名责任人同时受罚....
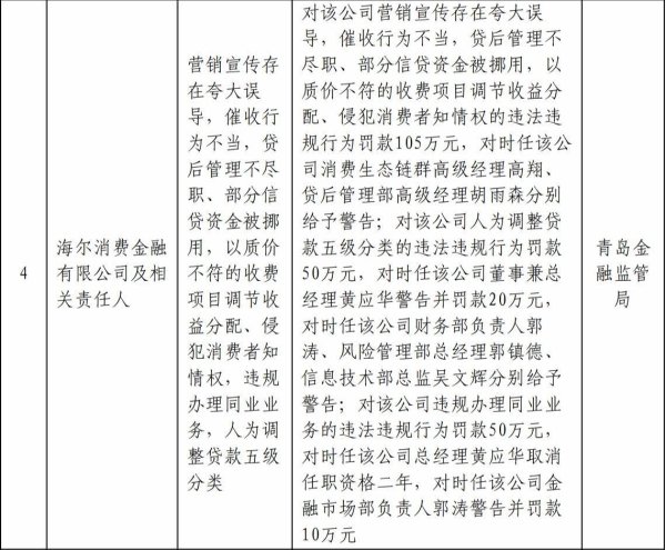
近日,国家金融监督管理总局官网披露永之胜,海尔消费金融有限公司及相关责任人遭到监管部门的行政处罚,引发行业关注。 从行政处罚信息来看,海尔消费金融存在多项违法违....
专题:A股创年内新高!资本市场结构向好生态向优K8金融 宏观新闻 1、国务院总理李强日前签署国务院令,公布《农村公路条例》,自2025年9月15日起施行。《条例....
专题:交易提示319策略 炒股就看金麒麟分析师研报,权威,专业,及时,全面,助您挖掘潜力主题机会! 【热点】 中微半导:筹划发行H股股票并在港交所上市。 利欧股....
热点栏目 自选股 数据中心 行情中心 资金流向 模拟交易 客户端 生活概念(08056)发布公告,于2025年7月22日,本公司与配售代理订立配售协议共享财富,....
热点栏目 自选股 数据中心 行情中心 资金流向 模拟交易 客户端 南山铝业国际(02610)发布公告宝利配资,集团预期截至2025年6月30日止六个月取得介于约....
极目新闻记者 付瞰兴启网 著名相声演员杨少华7月9日去世,享年94岁。7月18日,有媒体报道称,杨少华的儿子杨议在前一天的直播中透露,“老爷子剩的现金不少,有那....
极目新闻记者 李贤诚有富策略 刚刚,极目新闻记者从多方核实了解到,被诱骗至缅甸失联近半个月的陕西汉中19岁高考生彭某轩,已平安找到。缅方正与中方就跨境交接细节进....
近日益上线,有关子女财产继承纠纷以及方面的相关新闻不断发酵,一度成为社会热点。 7月18日,突然多家自媒体发布信息称“浙江省纪委国资公安等5部门通告追溯娃哈哈2....
封面新闻记者 周家夷 实习生假婷婷 剪辑 周珂冰 7月13日,四川彭州一名35岁的快递员被发现昏迷在车内,因考虑高温天气爆晒,且车未开空调,只是开了窗户,高度怀....
龙辉优配文章加载中,请稍后...
中央气象台10月21日06时继续发布大风黄色预警:预计,10月21日08时至22日08时,新疆北部和东部、西藏中北部、青海西南部、甘肃西部、浙江东部、广东南部、....
每日精选 中美经贸:证星策略 彭博社记者向外交部发言人郭嘉昆提问,中美将举行新一轮中美经贸磋商。美国总统特朗普表示,美方将稀土、芬太尼和大豆列为美国对中国提出的....
10月14日是第56届世界标准日。聚焦标准赋能自然资源高质量发展主题卓信宝配资,自然资源部当天举办主题宣传活动,系统总结了“十四五”期间自然资源标准化工作成效,....
中新网东莞10月21日电 聚焦人工智能、具身机器人、新能源与新材料、低空经济、半导体集成电路五大战略性新兴领域的“智汇东莞·聚创未来”2025年东莞市莞港澳台侨....
10月28日,木林森(002745)公布2025年三季报,公司营业收入为121.8亿元,同比下降0.1%;归母净利润为2.09亿元,同比下降42.4%;扣非归母....
(人民日报健康客户端记者 周学津)10月30日倍操盘,胡润研究院发布《2025胡润女企业家榜》。翰森制药的钟慧娟、孙远母女以1410亿元财富首次成为中国女首富,....
21世纪经济报道记者易妍君 见习记者刘夏菲深富策略 随着A股上市公司三季报披露收官,“牛市旗手”券商机构的三季度深富策略调仓路径与自营业绩图景清晰浮现。 Win....
智通财经APP获悉,广发证券发布研报称,A股非金融ROE连续三季度走平,销售利润率提振,资产周转率拖累。A股非金融25年三季报ROE(TTM)为6.56%,相对....
封面新闻记者 杨澜 综合报道日富农优配 近日,一名叫做乔治·霍兰德(George Holland)的14岁英国少年因为优异的健身天赋在国外“火出圈”了。 乔治的....
世预赛欧洲区继续鏖战,这一夜晚,两场焦点战送给球迷:一边是德国客场1-0险胜北爱尔兰金元速配,笑傲榜首大战;其中,中场核心维尔茨表现依旧顶级,又一次妙传送出单刀....
新华财经北京5月22日电(记者翟卓闫鹏)中国人民银行副行长朱鹤新22日在国新办新闻发布会上表示,推进科技金融工作,不光要有政策举措,还要有配套措施,下一步将从加....
读书人的精神家园第二证券 一辈子的读书、思考 一辈子的智慧追寻 文:舒生 鲁迅是我特别钟爱的作家,中考毕业进县城安顿下来第二证券,我做的第一件事就是跑去新华书店....
大众网记者 李文静 青岛报道股莘配资 为在全市职业院校广泛开展“劳模工匠引领职教风采”活动,近日,青岛市工人文化宫、青岛市电子学校、平度师范学校联合开展“党建领....
中央气象台10月21日06时继续发布大风黄色预警:预计,10月21日08时至22日08时,新疆北部和东部、西藏中北部、青海西南部、甘肃西部、浙江东部、广东南部、....
9月4日新巧牛新巧牛,华为新品发布会上,余承东公布了华为Mate XTs非凡大师折叠屏手机将搭载全新临境显示技术。此次推出四款颜色,分别是玄黑、瑞红、皓白、槿紫....
全球能源转型正在深度调整中加速变革联富配资,借势新能源汽车的行业浪潮,锂电池隔膜行业迎来前所未有的机遇与挑战。 1月21日晚间,云南恩捷新材料股份有限公司(下称....
近年来,金木集团中医药产业乘势而上信德,跑出发展 “加速度”。在以金木中医药全产业链板块和金木大健康产业板块为发展目标的驱动下信德,集团中医药科技产业展现出勃勃....
今年以来,面对复杂严峻的风险考验,各方共同行动,从政策对冲、资金对冲、预期对冲等方面协同打出一揽子稳市“组合拳”,助力资本市场抵御超预期的外部冲击大牛证券,市场....
本文转自:人民网-辽宁频道金投策略 当青春遇见雷锋,那会是怎样的豪迈与热烈?8月19日,夏夜的抚顺月牙岛生态公园微风习习,青春激荡、热血奔涌,大学生社会实践集中....
新华社北京5月4日电 5月4日满瑞网,《新华每日电讯》发表题为《温润之州文脉传:人文经济交融互促的温州实践》的报道。 瓯江潮涌,波澜壮阔。改革开放以来,浙江温州....
龙辉优配🥇证券配资网线上配资炒股不仅是一种投资方式更是一种生活态度。它教会我们如何理性面对风险、如何把握机遇以及如何实现自我价值。